Weekend Reading #80
Weekend Reading: A weekly roundup of interesting Software Architecture and Programming articles from tech companies. Find fresh ideas and insights every weekend.
This week: a practical guide to Developer Experience and why slow builds, flaky tests, and tribal knowledge silently kill productivity. Slack reveals how they manage context in long-running, multi-agent security investigations through structured journals and critical reviews. Airbnb goes deep on building fault-tolerant metrics storage at 50M samples/sec with shuffle sharding and automated tenant management. And Pinterest introduces MIQPS — a data-driven algorithm that learns which URL parameters matter for content identity, powering smarter deduplication across millions of domains.
What is Developer Experience (DX): Why It's Hurting Your Team's Productivity and How to Fix It
👉 For engineering managers, tech leads, and anyone who cares about developer productivity, onboarding, and team retention

Bad dev experience costs teams hours every day. Learn what DX is, why it matters nowadays, and practical fixes you can ship Monday. For devs of all levels.
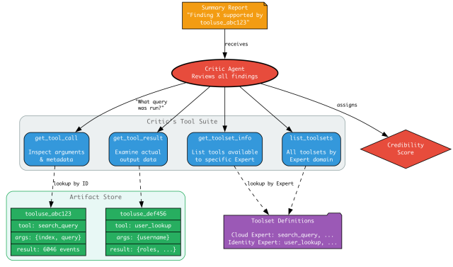
Managing Context in Long-Run Agentic Applications
👉 For AI/ML engineers, platform engineers, and anyone building multi-agent systems that need to maintain coherence over long-running tasks

Slack's security team shares how they keep teams of AI agents aligned across hundreds of inference requests in long-running investigations. The solution uses three complementary context channels — a Director's Journal, Critic's Review, and Timeline — each giving agents a tailored view of the state without overwhelming their context windows.
Building a Fault-Tolerant Metrics Storage System at Airbnb
👉 Useful for platform engineers, SREs, and observability teams building or scaling internal metrics infrastructure

Airbnb details how it built an internal metrics storage system that handles 50 million samples per second and 1.3 billion active time series across 2.5 petabytes of data. The post covers shuffle sharding for tenant isolation, automated onboarding via a consolidated control plane, and the operational challenges of running multi-tenant observability at scale.
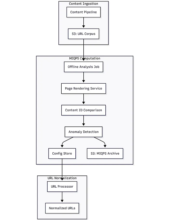
Smarter URL Normalization at Scale: How MIQPS Powers Content Deduplication at Pinterest
👉 For backend engineers, data engineers, and teams working on content ingestion, deduplication, or e-commerce catalog systems

Pinterest built MIQPS — an algorithm that automatically learns which URL query parameters actually change page content vs. which are just tracking noise. Running per-domain analysis across millions of merchant sites, the system strips irrelevant parameters to deduplicate URLs at ingestion time, eliminating redundant rendering and processing at scale.