Weekend Reading #62
Weekend Reading: A weekly roundup of interesting Software Architecture and Programming articles from tech companies. Find fresh ideas and insights every weekend.
This week, we dive into SQL performance tips, Uber’s approach to fault-tolerant analytics, and how TikTok cut AI costs in half with smart caching.
SQL Best Practices
👉 A refresher with best practices for those who work with code involving large amounts of SQL.

A compact guide to writing efficient SQL. Covers indexing, query optimization, schema design, and practical patterns for faster, cleaner database operations.
Building Zone Failure Resilience in Apache Pinot at Uber
👉 Great resource if you’re designing distributed analytics systems that need high availability.

Uber engineers describe how they improved fault tolerance in Apache Pinot. The post explains cross-zone replication, failover mechanisms, and lessons from production outages.
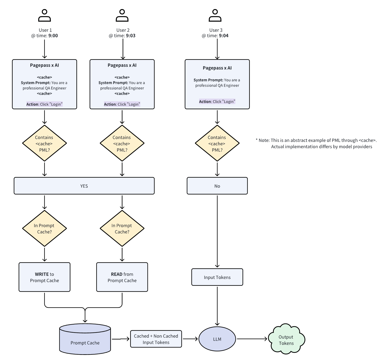
TikTok saves up to 50% on costs with ~50 lines of code with Prompt Caching
👉 Must-read if you’re exploring ways to optimize large-scale AI systems or reduce compute spend.

TikTok engineers explain how caching AI prompts reduced infrastructure costs by 50%. They share caching strategies and design choices that made their LLM workloads more efficient.